Description de l'image

 

ContaMiCuenca

Involucrar a los actores del agua en la concientización educativa y la toma de decisiones en el Guanacaste, Costa Rica

Cantidad y cualidad del agua en la cuenca Potrero-Camital (Guanacaste, Costa Rica)

Grégoire Leclerc (gregoire.leclerc@cirad.fr), Pierre Bommel, Pavel Bautista, Camille Belmin, Melissa Gillet, Ricardo Morataya, Marie-Paule Bonnet, David Crookall.

Paisaje
 
   Descargar el juego Executable completo zip
(Versión para Windows, 22 Mo)
 © Foto y video: Ramón Mogarriba

Este modelo híbrido está desarrollado en el marco del proyecto FuturAgua: un proyecto de investigación-acción financiado por el Forum Belmont y ANR.

Motivación

logo
El proyecto FuturAgua se implementó en Guanacaste, Costa Rica, entre setiembre de 2013 y noviembre de 2017, con el objetivo de ayudar a tomar mejores decisiones sobre el uso del agua para que las comunidades estén preparadas para períodos de escasez de agua en esta región propensa en sequias.
El enfoque de FuturAgua fue en la generación de información sobre el estado actual y futuro del agua en la región, y en desarrollar herramientas para apoyar a los gobiernos locales y comunidades en la toma de decisiones sobre el uso y el manejo del agua. Es decir, buscó construir y generar información útil para mejorar la seguridad del agua en Guanacaste.

El modelo ContaMiCuenca fue desarrollado para el caso de la cuenca Potrero-Caimital, Nicoya - Guanacaste.
 prensa

Con el fin de involucrar a los actores de la comunidad para mejorar la resilencia a la sequía y reducir las disputas por el agua en la cuenca Potrero-Caimital, en Nicoya, así como sensibilizar a la población acerca de la gestión del agua, se desarrolló un proceso participativo que resultó en el diseño colectivo de un modelo informático. "ContaMiCuenca" es un simulador interactivo que funciona como un juego. El nombre del modelo híbrido, "ContaMiCuenca" es un juego de palabras con un triple significado: "Cuéntame mi cuenca"; "Contaminación de la cuenca"; y "Cuenta conmigo en la cuenca [cogestión]". Su nombre refuerza el uso del modelo como herramienta de frontera para la comunicación y la comprensión de la complejidad hidrológica de la cuenca.

Los actores locales definieron que ContaMiCuenca debe abordar dos temas principales: (i) el riesgo de contaminación de las aguas subterráneas con agroquímicos; y (ii) la reducción de la disponibilidad de agua, para las necesidades básicas humanas y la producción agrícola.

ardi juego escuela
Foto: una sesión de diseño colectivo del modelo (utilizando el método ARDI)
Una sesión del juego con alumnos de la escuela de Curime.

Descripción y características del modelo

Red hidrográfica de la cuenco Potrero-Caimital

La cuenca Potrero está dividida en parcelas de 2,25 ha (150 x 150 m2) y también en areas de actividad.  Dependiendo de la altitud de cada parcela, una red hidrográfica recibe el agua de lluvia y la drena hasta la salida. Pero una parte del agua se infiltra en el suelo (dependiendo del tipo de cobertura) y alimenta el acuífero. El modelo también calcula los movimientos del agua subterránea. Además, el modelo no sólo toma en cuenta las cantidades de agua, sino también la calidad al considerar las concentraciones de contaminantes químicos y orgánicos.
diagrama del acuifero


Los agentes

El modelo tiene 6 agentes repartidos en 4 tipos:  2 administradores de una industria agrícola; el presidente del aldea; 2 agricultores ganaderos; y el inspector de la ciudad (ya que la ciudad no está ubicada en la cuenca hidrográfica, no se visualiza en la interfaz de simulación). Cada agente está a cargo de un área determinada: una area de actividad compuesta por parcelas.

ContaMiCuenca es un modelo híbrido en el sentido de que permite a los usuarios interactuar con la simulación. Así, en cualquier momento, un jugador puede abrir su interfaz de decisión. Puede definir su estrategia para los próximos meses. Por ejemplo, un agricultor puede decidir abrir nuevos pastizales, vender o comprar vacas y perforar nuevos pozos. A continuación, debe definir dónde se ubicarán sus decisiones en su área de actividad.

espacio y interfaz de decisiones
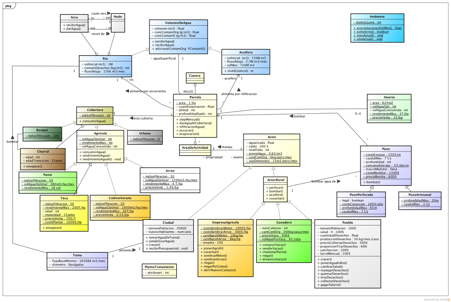
Estructura del modelo
El diagrama de classes UML siguiente muestra la estructura general del modelo:
uml


Dinámica temporal
La dinámica del agua es la siguiente: cada mes, la cuenca recibe una cierta cantidad de agua de lluvia (de acuerdo a 10 años de datos de lluvia del área de estudio). Cada parcela aumenta su volumen de agua superficial por esta agua de lluvia, luego pierde una cantidad de agua por evapotranspiración y por consumo directo por la cubertura vegetal. Una parte del agua restante se envía al acuífero (infiltración) y la otra al río (escorrentía).
Cada mes, la vegetación crece, dependiendo de la cantidad de agua disponible en el suelo. Los cultivos pueden recibir fertilizantes (decisión del agricultor) que pueden aumentar los rendimientos en más o menos medida. Cada semestre, los cultivos son cosechados y vendidos. Al consumir hierba, las vacas también tienen una dinámica de reproducción, pero también de decrecimiento si falta agua o si los pastos se degradan.
La empresa agrícola siembra arroz al comienzo de la temporada de lluvias y melones en la temporada seca. Cada jugador también puede abrir nuevas parcelas para implantar pasto o teca.

Implementación

El modelo multi-agente, desarrollado en la plataforma CORMAS, puede simular los efectos a corto y largo plazo de la gestión del agua, en base a un paso temporal mensual.

Uso del modelo

Al inicio de una simulación, se abre automáticamente un mapa de la cuenca del Potrero. Muestra la distribución de la vegetación así como la ubicación de las áreas de actividad de cada jugador. El sistema hidrográfico también es visible. Dependiendo de las precipitaciones y del nivel del acuífero, los caudales de los ríos pueden fluctuar, lo que se percibe por el tamaño de los ríos.

GIF

Se solicita al usuario de elegir un nombre y un agente-avatar.
En cualquier momento, un jugador puede conocer su estado abriendo su interfaz de decisión donde aparecen las curvas de indicadores (dinero, agua consumida, rendimientos, etc.).

clickar para ...
interfaz empresa
interfaz inspector

En cualquier momento, los jugadores pueden conocer los costos, necesidades y beneficios esperados de cada actividad:

interface parametros

Para más información, http://futuragua.ca, o ver un video en YouTube: https://www.youtube.com/watch?v=H978WOlGTK0&feature=youtu.be

Puede contactar el autor.

Descargar el modelo para Cormas, o el Executable completo (Windows, 22 Mo).


fin