|
Sinuse
Un outil d'exploration des interactions distribuées
entre une nappe d'eau et ses usagers
Sarah Feuillette, Ird.
Le modèle Sinuse (simulation des interactions entre
nappe et usages de l'eau) est destiné à explorer des
voies de gestion de la demande sur une nappe d'eau
surexploitée : il doit permettre de repérer les moteurs
de la dynamique du système, et de tester l'efficacité de
plusieurs types d'intervention, en tenant compte de leur
impact social, clef de leur acceptabilité par les
usagers. Il a été développé sur le cas d'étude de la
nappe de Kairouan, en Tunisie centrale, surexploitée
depuis une vingtaine d'années, majoritairement par des
puits privés (voir figure suivante).

Les stratégies individuelles et les interactions entre
agriculteurs ont été déterminées sur la base d'enquêtes
dont les résultats ont conduit à l'hypothèse suivante :
tous les agriculteurs de la plaine de Kairouan ont un
même objectif global d'acquisition ou d'extension de
l'irrigation pour pallier l'aridité du climat. Les
stratégies mises en uvre dans ce but dépendent de leurs
conditions parcellaires, familiales, économiques,
d'accès à la ressource et de voisinage : une parcelle ou
un regroupement de parcelles adjacentes doit être de
taille suffisante pour rentabiliser le puits, la nappe
étant hétérogène sur le plan de la profondeur et de la
structure, l'accès et le coût d'extraction dépendent de
la localisation sur la nappe et enfin la présence de
puits fonctionnels dans le voisinage est un indicateur
d'accessibilité à la nappe et un stimulant social (au
contraire la présence de puits abandonné est
dissuasive). Ce processus d'imitation ressort dans la
dynamique spatiale d'apparition des puits.
La zone d'étude s'étend sur environ 25 000 hectares.
Le modèle Sinuse représente un schéma très simplifié et
réduit du système étudié (environ 10 % en surface du
système étudié), tout en respectant les proportions des
paramètres essentiels dans la mesure du possible, afin
de retrouver la cohérence des phénomènes observés sur le
terrain et de pouvoir valider le modèle dans une
certaine mesure. Le pas de temps des interactions
représentées est l'année, découpée en deux saisons.
Le modèle Sinuse comporte trois types d'entités (voir
figure suivante) :
- des entités sociales, les exploitants, qui
représentent les agriculteurs du terrain, tous doués
de règles d'action qui dépendent essentiellement de
leurs conditions familiales, économiques, parcellaires
et d'accès à l'eau ;
- des entités spatiales plus ou moins agrégées, comme
des zones de nappe qui communiquent entre elles, des
parcelles dont l'assolement et l'irrigation évolue au
fil des saisons, des périmètres d'irrigation qui
distribuent de l'eau à un tarif donné et avec une
efficience de distribution donnée à aux parcelles qui
le composent ;
- des entités passives (et situées) comme les puits,
qui apparaissent et disparaissent au cours de la
simulation (construction et abandon), peuvent être
approfondis, fonctionnels ou non fonctionnels, peuvent
irriguer plusieurs parcelles selon leur capacité, et
dont le prix de construction et d'extraction dépend de
la profondeur de l'eau.
La figure suivante résume les interactions représentées
dans le modèle Sinuse.

Les exploitants procèdent à des échanges fonciers et
des décisions d'assolement. L'irrigation des parcelles
entraîne un prélèvement au niveau des points d'eau qui
transmettent l'information à la zone de la nappe à
laquelle ils sont rattachés. Celle-ci réagit en
s'abaissant, et le gradient piézométrique résultant
entraîne des transferts de volume entre zones. Chaque
zone de la nappe communique sa nouvelle profondeur aux
parcelles ce qui peut donner lieu à un approfondissement
des puits (sous réserve de non endettement). Les
résultats de chaque campagne agricole sont calculés et
en fin d'année, selon sa trésorerie, son épargne et sa
situation, l'agriculteur peut envisager la construction
d'un puits, si besoin en s'associant avec un voisin, ou
d'acheter ou de vendre une parcelle.
Les puits peuvent être construits selon plusieurs types
de procédure (sur une petite ou une grande parcelle, en
association avec un voisin ou non...) auxquelles les
exploitants ne prêtent pas la même préférence. En cas
d'épargne très déficitaire, un exploitant peut être
amené à vendre une parcelle.
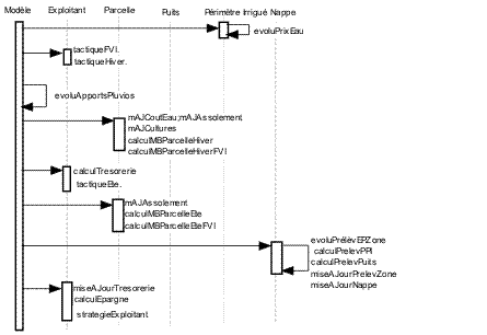
La figure suivante montre le déroulement simplifié
d'un pas de temps. Chaque classe est figurée par une
ligne verticale en pointillés ; l'activation des objets
de la classe est matérialisée par un rectangle sur sa
ligne de vie. Les objets communiquent en échangeant des
messages représentés au moyen de flèches horizontales,
orientées de l'émetteur du message vers le destinataire.

La visualisation de l'apparition des puits permise par
l'interface graphique du modèle (voir figure suivante).

La progression des puits (nouveaux puits en rouge) se
fait plus par densification de zones déjà occupées que
par colonisation de zones pionnières : sur 7 pas de
temps successifs la construction d'un puits en zone
"vierge" n'a lieu qu'au second pas de temps. Les puits
sont historiquement concentrés dans les zones peu
profondes (gradient croissant des profondeurs de droite
à gauche). Le rythme d'apparition des puits décroît avec
le temps, du fait des contraintes spatiales et de
l'abaissement de la nappe.
Pour en savoir plus, contactez
l'auteur.
|
|